CATEGORY:
UX/UI, Branding
SECTOR:
Health Tech | B2C | SaaS | AI Integration
ROLE:
UX/UI Digital & Brand Designer, Product Strategist (solo)
DURATION | YEAR:
2 WEEKS | 2024
SeeBetter - Personalized Eye Wellness App | B2C
About.
SeeBetter is a personalized wellness app designed to help screen users reduce eye strain and improve daily vision comfort.
With over 50% of daily screen users experiencing visual fatigue, SeeBetter offers a light, accessible solution that blends short AI-tailored eye exercises with habit-friendly interaction design.
The project was completed in a 2-week sprint, focusing on visual clarity, emotional ease, and daily motivation to care for one’s eyes in a tech-heavy world.
However, most vision training apps fail to meet this need: they often feel generic, lack personalization, hide costs behind paywalls, and offer no structured way to track improvement.
SeeBetter addresses these gaps by providing a transparent, personalized, and motivating experience. It helps users feel in control, see their progress, and trust the experience from day one.
Research & insights.
Problem Statement
To design a solution that genuinely addressed user needs, I began with hands-on research analyzing competing apps, conducting user interviews, and running targeted surveys.
I tested leading vision training apps myself evaluating their UX, pricing models, and feature sets, while actively listening to users describe their frustrations and expectations.

This led me to identify three core issues that together define the problem statement:
Lack of Trust – Unexpected charges and hidden paywalls create distrust from the first interaction
One-Size-Fits-All Approach – Most apps ignore individual goals or progress, offering generic exercises
Limited Progress Tracking – Users lose motivation when they don’t see progress or receive meaningful feedback
Deep Dive Insights

These stats confirmed that visual fatigue is not occasional, it's the norm for modern users.
User Persona
I need something that motivates me to stay consistent with my eye care, even on busy days.

Tanya represents a typical user who works long hours in front of a screen and starts feeling eye discomfort halfway through the day. While she doesn’t have a diagnosed vision condition, her eyes often feel strained, tired, or heavy, especially during long focus periods.
She wants to build small but consistent habits around eye care: taking short breaks, doing 5-minute daily exercises, and giving her eyes time to relax and recover. For her, the ideal solution would be gentle, personalized, and simple enough to integrate into her creative daily flow, even on her busiest days.
User Journey
To better understand Tanya’s real-world behavior, I mapped out her typical experience with existing vision apps. This user journey illustrates where the friction begins and what she truly needs from a solution like SeeBetter.

Beyond core problems, the research revealed meaningful patterns in how users think and feel about vision training. These insights helped me refine the product experience and better align it with real user needs.
Insight 1: Users want structure but also flexibility
According to surveys, 80% of users prefer personalized training programs tailored to their specific vision goals. At the same time, 55.3% said they value regular progress tracking, which helps maintain motivation and gives them a sense of direction.

Insight 2: Users resist paying for the unknown
Competitive analysis of 15 projects showed that most vision training apps don't offer a trial and prompt users to pay upfront.
This creates friction early in the journey: users feel pressured and hesitate to trust a product they can’t explore first. The insight highlighted the importance of upfront value before asking for commitment.

Insight 3: Visual sameness makes it hard to stand out
During visual benchmarking, I noticed that most competitors use green and orange as their primary brand colors.
To differentiate SeeBetter and evoke calm, I chose a cooler blue palette, positioning the product as more trustworthy and user-focused from the very first glance. This choice also supports accessibility and a sense of relief for visually tired users.
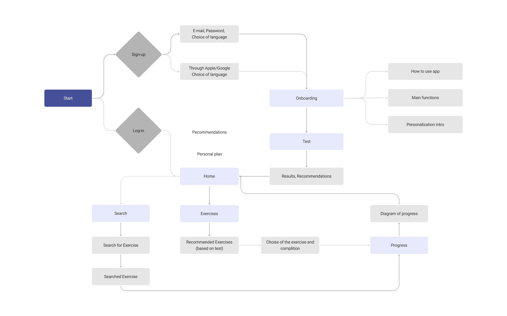
User Flow
To address onboarding challenges uncovered in the research phase, I designed the user flow with first-time users in mind, prioritizing clarity, ease, and personalization.
The journey begins with a seamless sign-up and quickly guides users through a short vision test and onboarding that tailors the training plan to their needs.
This flow was intentionally designed to reduce decision fatigue, maintain motivation, and ensure users immediately understand the app’s value.
Key steps such as personalized setup and early progress feedback were prioritized to support long-term retention and trust.

With the user flow mapped out, I moved on to defining the core design solutions, shaped directly by the insights gathered during research.
Early Sketches
Exploring different ideas for reminder flow and session setup (hand-drawn on paper).

Result.

Solutions
Each UX decision was designed to reduce friction, build trust, and support sustained engagement, especially for users dealing with visual fatigue.
The key features below reflect users’ needs for clarity, adaptability, and intuitive interaction.

Key UX Solutions
Streamlined UI
A clean, minimal interface designed to reduce visual fatigue and cognitive overload, especially for first-time users. Clear structure and intuitive navigation help users stay focused and relaxed during short training sessions.
AI-powered Personalization
The program adapts in real-time based on user progress, motivation, and needs. It dynamically adjusts training intensity and sequence, creating a responsive and personalized experience.

Transparent Pricing
The app provides a visible free trial and clear subscription model. This reduces friction, builds early trust, and contrasts with competitors who lock features behind paywalls.
Branded visual language
A soft, cool-toned palette helps the product stand out and feel emotionally safe. Blue evokes clarity and reliability, reinforcing SeeBetter’s positioning in a saturated wellness market.
Accessibility Considerations
Accessibility wasn’t an afterthought, it shaped the design from day one.
I prioritized inclusive interaction through high-contrast colors, scalable typography, and adaptable UI components. A built-in Dark Mode and flexible layout options ensure comfort for users with screen sensitivity, early vision decline, or minor impairments.

Brand Identity
To stand out in a crowded market of bright green and orange tones, I chose a calm, blue-toned palette that supports clarity and emotional comfort. Blue evokes trust, balance, and calm, reinforcing SeeBetter’s identity as a reliable, user-centered solution for daily vision care.



Prototyping & Testing
To validate the concept and ensure the experience resonated with users, I conducted remote usability testing via live sessions. Participants interacted with a clickable prototype while sharing their screen, allowing me to observe their navigation patterns and reactions in real time.
Key Observations:
The navigation felt generally intuitive, though a few elements lacked clear affordances
There was a strong expectation for deeper customization in training setup and progress visibility
These insights helped me prioritize adjustments to onboarding, progress tracking, and personalization features.
Design Improvements Based on Feedback
Based on user feedback, I iteratively improved several key flows to enhance clarity and motivation.
Onboarding Experience
Refined the onboarding to make navigation smoother and reduce initial overwhelm
Reframed the vision training as an ongoing journey, not a one-time task
Progress Tracking
Added feedback mechanisms beyond just session completion to help users feel meaningful progress
Integrated test results into visual stats to clearly show improvement over time
Reinforced motivation through progress markers (small wins, long-term goals)
This iterative process ensured the final design felt not only visually appealing, but also intuitive and emotionally supportive.
Social Impact
SeeBetter isn’t just a training app, it’s a step toward healthier digital habits and long-term vision care.
By focusing on trust, personalization, and accessibility, the product empowers people to take control of their visual well-being in a screen-dominated world.
Its inclusive design supports diverse users: from students to remote professionals and raises awareness around proactive eye health and everyday prevention.
What's Next
This case study was completed in a 2-week sprint. If developed further, the next phase would focus on:
Gamification & Personal Motivation
Introduce a customizable virtual guide to boost engagement and build emotional connection
AI-Powered Adaptation
Expand the intelligent training logic to support more vision types and usage patterns through adaptive pacing and sensitivity profiling
Medical Collaboration
Explore partnerships with certified eye health professionals to validate content and optionally provide expert-backed guidance
Expanding Accessibility
Introduce features such as text-to-speech, font scaling, voice navigation to support a wider range of users
Smart Feedback Loops
Offer progress insights and behavioral tips based on usage trends — while preserving user privacy
My Takeaways
One of the biggest takeaways for me was realizing how much trust hinges on the very first interaction.
During testing, I saw that users were hesitant to engage deeply without first understanding what they were getting.
It became clear that having a free, transparent entry point isn’t just a “nice to have”, it’s essential for products that aim to change habits or support health.
See the Experience in Action
Watch a short walkthrough of the core user flow: from login to task completion. This video highlights key UX decisions and interactions.
Steps shown in the video:
Logging in with Apple
Onboarding flow
Clarifying user's expectations and goals
Completing eye test and receiving a personalized exercise plan
Starting the first training session
Saving personal preferences (reminders)
Splitting trainings into parts for better focus
Tracking progress on the dashboard
Switching to Dark Mode
Exploring available training plans




